




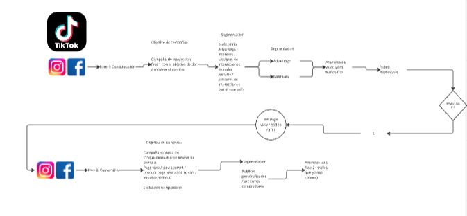
El cliente te envia un mensaje a tu WhatsApp a traves de tu anuncio
La IA inicia la charla en segundos y etiqueta la fuente (Ad) en el CRM.
La IA hace preguntas estratégicas para saber si tiene el presupuesto y si es calificado.
Si califica, se mueve a la columna "Oportunidad" en el Dashboard.
El prospecto agenda reunión o una comercial humano continua la conversación.
Envío de recordatorios por WhatsApp automáticos (-24h, -1h).
Todo el recorrido queda registrado en tu panel de control.
Reporte actualizado en tiempo real: CPL, Tasa de Cierre, ROAS.
Un vistazo a todo lo que obtienes al implementar nuestro ecosistema integral en tu negocio hoy mismo.
Optimiza tus ventas, transformando simples visitantes en clientes leales sin esfuerzo.
Diseñamos sitios web y páginas funcionales de alta conversión que proyectan tu autoridad.
Aumenta la retención con campañas de correo segmentadas que conectan y convierten.
Envía mensajes personalizados de texto y WhatsApp que resuenan al instante.
Con herramientas avanzadas integradas en nuestro CRM, los negocios pueden automatizar funciones clave sin esfuerzo, ahorrando tiempo, aumentando la eficiencia y disparando los ingresos.
Embudos impulsados por IA que guían a los prospectos sin problemas, convirtiendo visitantes en clientes de pago sin intervención manual.
La IA personaliza y programa mensajes en automático, elevando el engagement mientras tú te enfocas en tareas de mayor prioridad.
Automatización de reservas con IA que minimiza inasistencias y mantiene tu calendario organizado sin el estrés de ir y venir agendando.

Deja de perder horas valiosas en tareas manuales y repetitivas. Con Clic On You, puedes conectar todas las herramientas de tu negocio para que funcionen en piloto automático. Desde el seguimiento de clientes hasta la facturación y el agendamiento, nuestro sistema crea flujos de trabajo perfectos que operan 24/7.
Ejecución perfecta de los procesos cada vez que entra un lead, sin olvidos ni retrasos.
Absorbe hasta un 300% más de volumen de clientes simultáneos sin aumentar tu nómina.
Libérate de la operación diaria y dedícate a la estrategia pura que genera facturación.
Flujo de Trabajo
100% Automatizado




Jessica Pearson
Let's find out! Book a demo with our team and they'll get to know your business, how it works, what you want Clic On You to do and then give you the honest answer! Click Here to Book a Demo from Clic On You
Do you have tutorials and on-boarding? Oh boy do we! We have a comprehensive on-boarding process which makes setting up your Clic On You account a doddle - PLUS our support team are here to help you do whatever you want to do. Nothing is too big, too small or too complex for our experts!
Of course! In fact, we recommend booking in proper Zoom Call sessions with the support team so you can share screens and even grant them access to your account to get in there and fix things. We're here to help in any way we can!
You bet! You can import existing contacts from any system and the support team are happy to help you get that sorted.
We've got answers! If you have more questions or need further assistance, don't hesitate to reach out at [email protected]

Automation in your business?

Copyright 2026 - Clic On You. All Rights Reserved